
BB姬|文
01
“我是怎么当上电竞社社长的?说起来非常搞笑。”讲台上的男生忍不住憋笑。
“当时在任的社长有一天在群里问,有谁想当社长吗。我回了个‘我想当’,第二天我就成了社长,没有任何面试和培训。接着他把一大堆年检材料扔给我说,你成为社长后需要填下这些,我问他怎么填。他说,不知道。”听到这里,台下哄堂大笑。

做这段分享的人,是上海理工大学的孙咏麟同学,他是校内GM电竞社团的社长。如今上理工GM电竞社规模达3000多人,是华东区域头部的优秀社团,各类游戏的校园赛事办得风生水起。但回顾接手社团的日子,孙咏麟脑海里浮现的却多是这样的尴尬故事。
来自全国各地的80多位高校电竞社团的负责人、骨干成员,就围坐在台下。很多人被逗乐了,并非单纯觉得好玩,而是“太感同身受了”——几乎每个学校的电竞社团都经历过,濒临解散、不受重视、无组织无纪律的阶段。

经过近十年的高速发展,电子竞技早就突破了小众娱乐的范畴,随着2023年电竞项目正式进入亚运会、沙特电竞世界杯的举办,社会层面对于电竞的认识愈发深入,顶级赛事也纷纷落地国内。在高校里,电竞游戏是当之无愧覆盖人群最广泛的娱乐活动之一。在有条件开展电竞活动的学校里,电竞社也往往是人数最多、最活跃的社团。
但有些反直觉的是,大部分高校社在实际运行中困难重重。
有的人接手时,电竞社已经被取缔,不得不从零开始搭建;有学生想参加高校比赛,发现没人组织,只能去学校表白墙上找队友;如今“活动多得排不过来”的社团,也可能因为学长学姐毕业,下一届没人接班而陷入僵局……作为高校电竞生态的土壤,电竞社团的处境既险要又脆弱。
正因为此,卓威——一家电竞装备制造商,在上个月举办了“卓威高校电竞文化节”,邀请了全国各区域,电竞氛围相对浓厚的40多所高校的同学,来到北京线下参与活动。现场有A、B两个区域,除了分两天开打的卓威高校对抗赛《CS2》和《无畏契约》的年度总决赛,还专门设置了高校社团交流的板块,让优秀社团上台分享、交流经验,甚至请来了资深电竞从业者、前职业选手为现场的同学答疑解惑。

这也是卓威高校电竞文化节的特别之处。
以往的高校电竞活动主要聚焦于赛事,即便是全国性的比赛,最多只是选手之间的交流,打完收工,学校与学校之间是对抗的关系。而卓威高校电竞文化节上,各地的学校坐在了一起,共同探讨高校电竞社团的议题,比如怎么组织赛事、建校队、扩大影响力。
卓威市场部负责人告诉我,从2023年筹备举办卓威高校对抗赛以来,他们一直在想办法让高校FPS赛事更加公平、专业,通过卓威包厢体系等高标准的环境配置,让大学生也能体验到和职业选手同等级别的硬核竞技。但在和各地高校社团合作交流时,他们发现问题远比外界想象得多。

“有时候我们跟前一届社团合作得很顺利,比赛也办得有模有样,结果等社团换届,直接就断联了,或者发现新接手的同学完全不会组织比赛,这个区域的赛事就垮掉了,只能重新再培养,这是很头疼的。”这位负责人说。
“全国有1000多所电竞氛围较好的高校,我们不可能都一对一去对接,所以就想构建电竞文化节这么一个场域。全国的电竞社团能在这个平台上交流,听到别的社团是怎么做的,意识到‘哦原来还可以这样’,回去之后运用到自己的社团运营上,这样才能把高校电竞的氛围往上抬一抬。”现场还来了不少社团的指导老师、电竞专业的授课老师,活动分享的内容也通过线上会议,向未到场的高校社团负责人直播。
此前BB姬也参与过几次卓威高校对抗赛的报道(怀化赛点、苏州赛点),在与当地的高校电竞社团交流时,经常得到的反馈是“经费不足”,电竞社团办活动是用爱发电,甚至需要负责人自己贴钱。
但仅此而已吗?只要有了经费,电竞社团就能正常运转、蒸蒸日上了?在这次的活动上,我见到了更多不同发展阶段的电竞社团,收获了一些答案,也由此产生了新的好奇:
除了钱,在学校里办电竞社团,还需要的是什么?
02
要谈论电竞社团,先要有电竞社团。很多高校连这第一步也没有跨过去。
首先,想在学校里办正规社团,不可或缺的是行政背书和指导老师。玩游戏、组织电竞比赛,在一些学校仍然被认为“不适合大规模宣传”,即便官方层面松口,还要有指导老师的支持。
活动现场有同学在闲聊时提起,山东某高校有2万多名学生,曾经一年下来都没有办过校内电竞赛事,就是因为学校方面不允许。后来学校换了个领导,尝试放行了电竞活动,第一届比赛单一个项目就有140支队伍报名。“大家不是对电竞不热情,而是没有舞台。”
上海理工大学的孙咏麟同学在分享中,也提及了指导老师的重要性。他曾经面临指导老师离开,社团濒临注销的情况,直到现任指导老师接手,成了社团快速成长的转折点。新任指导老师不但非常支持电竞社的活动,还为社团申请了堆放物料的仓库,从而让上理工的电竞比赛从线上走到了线下。“指导老师对一个电竞社团起着决定性的作用。”孙咏麟强调。

在这方面,开设了电竞专业的学校有着得天独厚的优势。
山东体育学院是全国首家设立大学本科电竞专业的院校,在校授课的现代体育新兴产业学院副院长王哲老师,也同时担任电竞社的指导老师。经过疫情后的重建,山体电竞社已经有了承接赛事执行、策划运营的能力,今年PEL春决在济南举行,有19位社团成员就直接参与了辅助赛事落地的工作。

图注:王哲老师接受采访
在他看来,芯片技术的突破、政策扶持,乃至《黑神话:悟空》的破圈,都让一些年龄比较大的领导开始转变思想,感受到比起传统的方式,用游戏电竞做文化传播更让年轻人喜欢。相对的,参与电竞社也能对学生有正面的影响,“现在的学生线上线下都社恐,线上是社交恐怖分子,线下是不说话。其实通过电竞社的活动,学生能增强人和人之间的交流能力,还能接触到社会赛事、和合作方打交道,对他们的心智、危机处理能力提升非常大。”
开放的气息正在蔓延开来。令我有些惊讶的是,许多电竞社指导老师,在得知了卓威高校电竞文化节后,主动来询问活动资料、交换联系方式,受邀到场的老师也愿意接受采访,宣传自己学校电竞社的进展与瓶颈。
他们有着相似的画像:年轻有活力,从小接触游戏,读书时可能就是学校里的电竞活动积极分子。当自己走上教师岗位,他们和学生有相当多共同语言,还会一起玩游戏、看比赛,自然也愿意帮助电竞社团的发展,希望有更多厂商品牌进入学校做活动。
“有时候外部的社会力量要大于学校本身的力量。”重庆一所高校的指导老师在交流时谈到,“我们学校没有电竞专业,也没有专业的指导,想要社团发展更好,像卓威这样能提供专业赛事支持的品牌是很关键的。”
而对于已经身处社团的同学们,如何组建社团结构、组织有特色的赛事活动,成了会场中另一个热门议题。
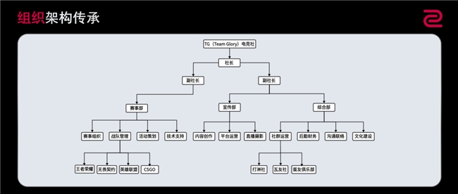
相对成熟的电竞社团会设立宣传部、赛事部、外联部等多个核心部门,分别负责活动宣传、赛事执行、合作洽谈招商;在社团人员足够的情况下,还会分游戏项目将各种职能拆分。走在前面的优秀社团已经用上了数字化的数据库,便于社团章程、操作规范、赛事案例的归档,整体的管理架构已经不亚于一家中型的电竞公司。

图注:湖南涉外经济学院电竞社团的人员架构
在第一天的分享环节,清华大学黄鹏熹的讲话,给了现场的社团负责人们新的启发。清华大学围绕赛事品牌“水木杯”构建了清华CS社群。简单来说,水木杯是个每年有超过150位选手、20多支队伍参加的校内联赛,从中还衍生出了清华CS的校队、青训体系。

图注:黄鹏熹在台上演讲
为了让尽可能多的同学参赛,水木杯组委会设计了“积分帽”制度,赋予不同水平段位的选手对应的积分数,而参赛队伍有组队的积分上限,“假设积分帽设限是25分,你队伍里有两个厉害的,占了20分,你就不能再有B+以上的哥们了,你就得搞几个C+哥们,搞一点D哥们进来组成队伍,这样每个队伍的实力就会比较接近一些。”

联赛开打后,水木杯有着完备的筹备方案和推进步骤,组委会也会想办法给到选手们足够的情绪价值,比如每个分段都会评选MVP,给予奖励;比赛会配备解说,录像也上传到了比赛B站官号,“打游戏的都想听听解说是怎么吹自己的嘛。”由此,水木杯产生了极大的黏性。连年参赛的选手,真的能在比赛中提水平分段,成为青训校队的储备,出去比赛为校争光。

水木杯的成功举办,不仅让清华大学的CS氛围持续走高,也一定程度上解决了社团文化传承的问题——这也是绝大部分高校电竞社团要解决的:
一代社长带的班子最多维持两三年,而一个社团能不能保持生命力,极大依赖于下一代人的兴趣、个人能力、责任心。
对此,在讨论中,一些经验丰富的社团也给出了应对方案。比如一个电竞社12位骨干,在选拔时,设置6位22届6位23届,这样每次换届只换6个人,保证一直有前辈可以带新人;在单个学校人数不多的校区,可以多个学校的电竞社合作,找到值得培养的接班人后,几个社长一起教新人。


虽然目前大家都在摸索阶段,但电竞社团的“断代”问题能被看到,摊在台面上聊,已经是一种进步。主办方卓威想搭建的是一个高校电竞人共同专注热爱的舞台,真正帮到各地电竞社团,往更专业、硬核的方向努力
——卓威在邀请全国高校电竞社社长的同时,也通知他们带着接班人、更年轻的社团骨干来参加活动,让大家感受到自己不是在单兵作战;他们将去年小型交流会上,优秀电竞社团们分享的内容、PPT整理成册,公益性地发放给现场的同学、老师,希望其中宝贵的经验能够带来灵感。

图注:去年交流的议题就非常实用、有针对性
“电竞本身就是年轻人聚在一起相互交流的媒介。好不容易有火种起来,怎么能让它灭了呢?”卓威市场部负责人说。
03
相比“幕后”,“台前”的比赛往往是更加热血、激烈、残酷的。为了赢而战的选手们,自然也是高校电竞社团活动不可或缺的一部分。在卓威高校电竞文化节的现场,就有四支学生队伍向高校年度总冠军的头衔发起冲击。

要走到这个舞台并不容易。本次卓威高校对抗赛覆盖全国各地23个省份、39座城市,共计295所高校、1016支战队、5079名选手报名参赛。来到决赛的双方队伍都经历了区域海选,分区对决,大大小小的比赛打了近20场,从海选算起,组队时间跨度也接近半年。
最终北京石油化工学院的岁半家族战队和成都大学的Aqua战队,分别夺得了2025卓威高校对抗赛CS2和无畏契约项目的冠军。

图注:岁半家族战队

图注:Aqua战队
兴奋之余,冠军队伍都对这次比赛的专业性印象深刻。现场统一配备了卓威600Hz的显示器,还有适应各种手型需求的鼠标、鼠标垫供选手挑选,专门搭建的比赛区域对标卓威包厢精品店的配置,达到了职业比赛的水准。


图注:文化节的现场也设置了电竞装备的体验区
“我之前也用过高刷显示器,以为600Hz体感上区别不大,但这次用了卓威的确实不一样,让我能在屏幕上敏锐地捕捉到关键信息,打出一些比较极限的操作。”Aqua战队的队长Ch1ka(蒋菥禹)说。
Ch1ka曾经为了打职业休学半年,因此积累了很多线下比赛的经验,他特别夸赞了现场的隔音配置,“在使用入耳式耳机时,外面还加了隔音耳罩,我觉得这一点对我的发挥是最重要的。狙击手在架枪的时候,如果外界嘈杂的声音太多的话,很容易分散注意力。刚我们在热身赛的时候,我觉得灯光有一点晃眼睛,工作人员马上做了调整,这方面很专业,感觉自己很被重视。”

图注:Ch1ka(右一)
为了让选手们更好进入备赛状态,卓威还在开赛前一天,举行了卓威包厢“厢长训练营”的活动,邀请了前TYLOO CS职业选手259和无畏契约前女队选手的荔枝,为参赛队伍指导训练,提供职业视角的干货技巧。


虽然一下午的活动,很难根本上改变队伍水平,但有知名选手坐镇,依然让同学们觉得受益颇多,“259是贴纸选手啊!国内最有威望的。”
与选手们的交流相处,也让259发出感慨:“我以前也是从草根队伍起步的,挺有感触。可以感觉到双方战队就真的是很想赢,就把毕生所学会的、平时训练的东西全都掏出来了。我甚至能够观察到他们的面部表情、情绪的变化,看到一方失利,我也想要和他们聊聊,安慰安慰,因为我一路走过来,也并非那么顺利。如果未来有机会的话,我都会尽力地去帮助他们,无论是从游戏内还是从游戏外。”
他认为,卓威这样愿意持续支持、举办高校赛的厂商,给整个生态带来巨大的能量:“只要赛事多了,玩的人就会多,大家的热情都会投入进来。竞技游戏,不单单是这次赢的人会继续玩,输的人也会继续玩。因为他求胜。求胜了就会更加努力,这就是竞技游戏的魅力,这就是为什么我这么热爱电子竞技的原因。”
纯粹的热爱,是高校电竞社团得以在蛮荒时代存活,又随时代浪潮快速崛起,最直接简单的理由。而卓威高校电竞文化节正在让这份热爱,以更长期、专注的方式燃烧得旺一些,也久一些。

事实上,无论对于学生电竞选手,还是电竞社团的管理者,参与高校电竞注定是人生中一段并不长的旅程——短则一两年、最长三四年,他们就要离开社团、学校,面临就业或者深造的压力。进入社会后,其中一些人可能会继续从事电竞相关的工作,但大部分人只是把这段经历收进回忆,当作茶余饭后的谈资、青春岁月的注脚。
那么,高校电竞的意义是什么?或许答案也在题面上:当我们有一天回望自己的生活,其实很少有机会,在没有太多负担和杂念的情况下,为一个不那么功利的梦想专注努力、拼尽全力、肆意挥洒。去追寻最接近竞技精神圣杯的时刻吧,正如活动现场随处可见的标语“Focus to Win”所想表达的那样。

站在高校电竞发展的十字路口,每个人可能都有自己的迷茫,但至少在走出会场的那刻,大家相信未来是会更好的。
山东体育学院现代体育新兴产业学院副院长王哲老师,正在向省内的其他学校建议,支持设立电竞社,还可以在各个学校里固定1~2位负责电竞社团的指导老师,“学生一茬一茬换,万一没有人接,电竞社的活动就断了,但一位老师在5、6年甚至10年里都不太会动,他可以帮着社长去选拔新人,让电竞社长期健康运行下去。”
上海理工大学的孙咏麟即将从电竞社“退休”,他会把舞台交给下一届同学。他特意提到了自己很喜欢的一个游戏道具,《金铲铲之战》里的“冠冕”。

它的介绍中有个含义是“赢下每一场战斗的决心”。“我认为每一个在电子竞技中工作的同学,哪怕只是观众、参与者,他都值得被冠冕,被冠冕之后,游戏里的效果是+1人口,现实里就代表你遇到了新的朋友、新的合作伙伴,慢慢地我们就像组成了一个大家庭。”
拿到年度总冠军后,Ch1ka接下来的目标是组建一支真正自己的战队。对于年纪稍大的他来说,这似乎是个不切实际的决定,但为此他拒绝过职业战队的邀约,只为踏上不让自己后悔的路:
“我想靠自己的力量带一支队伍往前冲,不管冲得多远,到什么地步。即便中途谁坚持不了了,要退出了,我们得找新鲜血液了。但是大家最后回忆起来的时候,至少自己真的做了些事情,在一条路上走了很远了,这些年没有浪费。我觉得这个最重要。”
免责声明:本文图片引用自网络,如有侵权请联系我们予以删除
58游戏网发布此文仅为传递信息,不代表58游戏网认同其观点。


鄂公网安备 42018502000165号